- Int3face
- Bridge

Abstract
This README provides a detailed outline of the bridging mechanism implementation, which facilitates cross-chain asset transfers between Int3face and various external chains. The mechanism aims to integrate Int3face with other blockchains, beginning with the BTC network. The primary objective is to enable decentralized cross-chain asset transfers, seamlessly connecting Int3face with other blockchain ecosystems.Contents
Concepts
Super valset
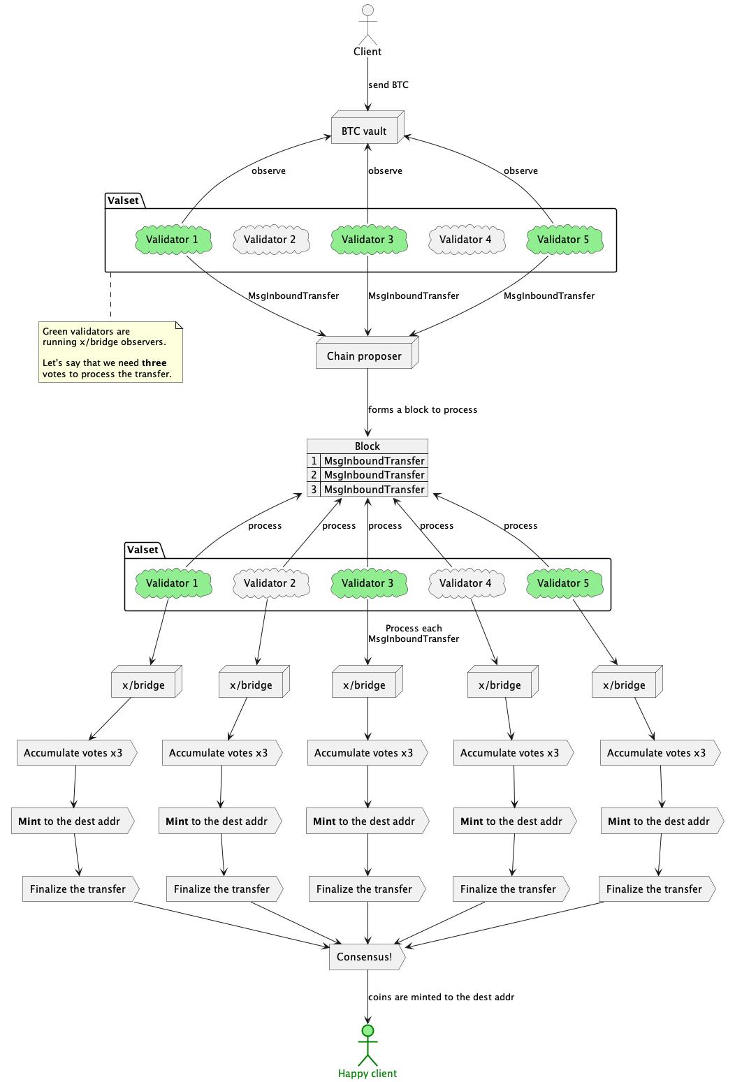
The core concept of cross-chain transfers involves a selected group of validators, known as the super valset, which operates the observer. This functionality enables the bridging of assets between external chains and Int3face, and vice versa. Initially, the super valset is formed by Int3face validators and is empty at genesis. However, its composition can be altered through governance processes. The super valset is responsible for monitoring activities on external chains and managing all incoming transfers to Int3face. Conversely, it also tracks events within Int3face, identifies outbound transfers to external chains, and facilitates these transactions.Vault
To facilitate cross-chain transfers, a representative entity, referred to as the vault, must be present on the external chain. Essentially, the vault is an address on the external chain that is persistently being observed by the super valset members. If the client wants to execute a cross-chain transfer from the external chain to Int3face, they must send their assets to the vault, specifying the desired Int3face recipient. After that, the super valset will observe this transfer and start handling it.Observer
The Observer, running as part of theint3obs binary, operates exclusively within the nodes of the super valset. It functions as a background process that monitors both external chains and Int3face. Its components include:
-
External Chain Clients: One for each chain, consolidates chain-specific observer and client logic under a single interface
- Scanner: Tracks all transactions occuring within the vault. Upon identifying a valid transaction (e.g., one with the correct memo), they signal it to the observer
- Client: One for each chain, these clients communicate with external chains, allowing the observer to perform transfers and other supporting operations.
-
Int3face Chain Client: Consolidates Int3face-specific observer and client logic under a single interface
- Scanner: Monitors all tx results on Int3face, focusing only on relevant ones such as MsgOutboundTransfer. Upon identifying outbound transfer it signals it to the observer
- Client: Helps perform method calls to Int3face such as triggering MsgInboundTransfer.
- Observer: Responsible for listening to outbound transfers from chains and facilitating their routing to the destination chain
- TSS Signer: This component manages outbound transfers from Int3face. It handles the signing of these transfers and selects a leader to broadcast them.
Asset
In the context of Int3face, an asset refers to the representation of an external token within Int3face. Specifically, an asset is identified by a pair: the name of the external chain and the corresponding token on that chain. For example:- Source chain: Bitcoin, token: BTC
- Source chain: Ethereum, token: USDT
- Only inbound transfers allowed.
- Only outbound transfers allowed.
- Both inbound and outbound transfers allowed.
- All transfers blocked.
Votes
In thex/bridge module, a vote signifies that the member of the super valset has acknowledges, verified, and correctly processed the transfer.
For inbound transfers, the x/bridge module employs the votes_needed parameter to determine the required number of votes for a transfer to be considered complete. When processing an inbound transfer, the module accumulates votes cast for that transfer. A validator casts a vote for an inbound transfer by sending a MsgInboundTransfer to the chain proposer after its observation. The transfer is deemed finalized and the minting process initiated once the number of votes reaches the votes_needed.
Consider an example where votes_needed is set to 3, and there are 4 members in the super valset. The module will initiate token minting for the destination address once it receives the third vote. Although the fourth vote is counted, it doesn’t prompt any further action. Conversely, if two validators from the super valset are inactive, the maximum number of votes obtainable would be two. In such a case, the transfer remains pending until another validator joins and votes, fulfilling the votes_needed criterion.
For outbound transfers, the process is to be determined.
Minting and burning
The module utilizes tokenfactory functionality to facilitate cross-chain transfers. The core idea is to have Int3face-based representations of assets from various external chains to operate with them during the transfers. For instance, transferring 0.05 BTC from Bitcoin would result in receiving an equivalent 5 iBTC on Int3face, assuming a 1:100 ratio, and vice versa (note this is a hypothetical example with made-up token names and ratios). This is achieved by creating unique denoms for each external asset, managed by thex/bridge module, which acts as the admin for all such denoms (refer to CreateDenom for details).
The transfer process is straightforward:
-
When the
x/bridgemodule receives an inbound transfer, it starts accumulating votes for this transfer. Once the vote threshold is met, it employs the tokenfactory’sMintmethod to mint the appropriate amount of coins for the destination address. -
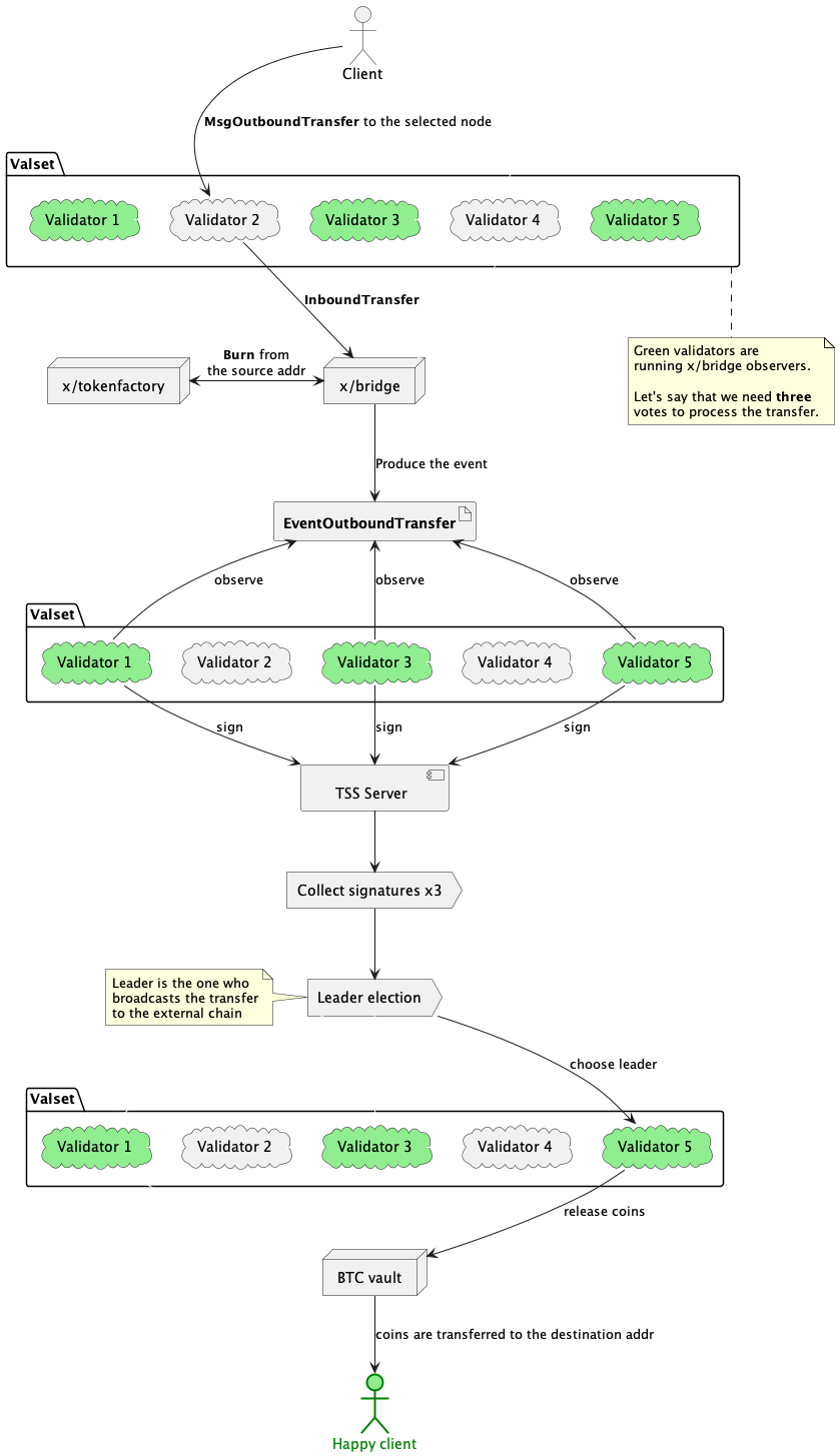
For an outbound transfer, the
x/bridgemodule uses the tokenfactory’sBurnmethod to burn the specified amount of coins from the sender’s address. Subsequently, an EventOutboundTransfer event is emitted and handled by the super valset through the observer.
Rate limiting
Rate limiting is a strategy used to restrict the amount of incoming volume over a specified period of time. For instance, consider a scenario where the limit is set to 5 BTC every day. Should the module receive more than 5 BTC within this 24-hours timeframe, any excess volume above the permitted amount would not be minted and instead be placed in quarantine (for more details, please see the Quarantine section). This approach is crucial for ensuring chain security, as it prevents the system from being overwhelmed by excessive, uncontrolled minting. Essentially, rate limiting acts as a safeguard, setting a maximum on potential losses the chain might incur due to unforeseen malicious activities.Quarantine
The quarantine mechanism ensures the smooth handling of inbound transfers, even during periods when asset activity is paused due to rate limiting, maintenance, or other factors that might otherwise halt the minting process. The quarantine solves the following problem: when the module is unable to process transfers for reasons like exceeding rate limits, maintenance shutdowns, or other transfer-blocking circumstances, it cannot accept new transfers. For outbound transfers, this is straightforward, as new requests are simply rejected with an error message. However, managing inbound transfers is more complex. Users perceive inbound transfers as transactions to the dedicated vault, and since the incoming flow on external chains can’t be directly controlled, users might continue sending transfers irrespective of module availability. Refunding these transfers could be an option, but it’s neither efficient nor entirely secure. Therefore, the quarantine approach is employed. Transfers that cannot be minted immediately are placed in the quarantine, to be processed at a later, more suitable time. Crucially, quarantine does not block transfers; it merely defers them. This process is transparent, informing users that their transfers are delayed but will be processed as soon as conditions allow.Threshold signature scheme
A threshold signature scheme is a type of cryptographic protocol that enables a group of participants to jointly produce a digital signature without requiring any single participant to have complete control over the signing key. The signing key (private share) is divided into multiple shares, each held by a different participant. No single participant knows the entire key. A minimum number of participants (the threshold) must collaborate to generate a valid signature. This threshold is usually less than the total number of participants, for example, in a(t, n) scheme, at least t out of n participants must cooperate. When the threshold number of participants agree to sign a message, they each use their key shares to generate partial signatures. These partial signatures are then combined to produce a complete, valid signature. The scheme ensures that even if some participants are compromised, as long as fewer than the threshold number are compromised, the key remains secure and unauthorized signatures cannot be generated.
Validator committee
Several validators, acting as observers, form the signing committee. The purpose of this committee is to represent the vault owner across multiple external chains, eliminating a single point of failure through its distributed nature. Each member of the committee possesses a private share used during the signing process. Along with that, the committee has its public key. The public key is used to verify the signature is the same public key that corresponds to the original signing committee. This public key is known to everyone who needs to verify the signatures and is derived during the initial setup of the scheme.
Pool public key
In a Threshold Signature Scheme (TSS), generating the public key without any single participant knowing the full private key involves a collaborative process during the initial setup phase. This public key, known as the pool public key, represents the entire committee and is used to verify signatures generated by the committee. The pool public key encapsulates information about all members of the committee and is sensitive to changes in the committee’s composition. Essentially, the pool public key is a composite of all the public keys of the validators in the committee. Therefore, if the participants in the committee change, the current pool public key will no longer accurately represent the new committee and must be regenerated. Essentially, the pool public key is a cryptographic public key that can be represented as the address associated with any blockchain that uses public keys as addresses. This ensures that the committee is recognized as the owner of the vault operating across different chains.
Validator rotation
The validator committee is called dynamic because it supports runtime validator rotation. Validator rotation is a mechanism that allows new validators to join or exit the committee. With each committee modification, the pool public key must be regenerated to reflect the new participants. Consequently, every modification changes the all vault addresses on all the external chains. Handling this process, known as vault migration, involves moving funds from the old vault to the new one. It typically takes a few hours to complete. Users are instructed to only send funds to the newest vault, but the retiring vault is monitored. Once the last of the vault migrations is complete, the previous vault is discarded and no longer monitored. Validator rotation is triggered by a governance proposal. The proposal specifies the block height at which the rotation must occur and the expected timeout for all validators to join the new committee (e.g., 1 hour).Validator fee
To be determined.Refunds
To be determined.Design
The following provides a high-level overview of the transfer design. For more in-depth information, refer to the detailed processes described further.
Inbound transfers
- The client initiates the transfer by sending it to the dedicated vault on the external chain.
- During this process, the client must specify the intended recipient’s address in Int3face. The method for specifying varies by chain; for example, it might be done through a memo.
- Validators in the super valset run the observer to monitor the vault continuously.
- Upon detecting a new inbound transfer, these validators process it and generate a MsgInboundTransfer message.
- This message is then sent to the chain proposer by each validator.
- It’s important to note that as every validator in the super valset performs this action, the number of messages in a block will correspond to the size of the super valset.
- Once a block is formed, all Int3face validators begin to process it.
- They process the transfers sequentially, compiling a list of all validators who have voted (i.e., sent the message) for each transfer.
- A transfer is deemed finalized once the count of voters for it meets the required vote threshold, as set by the module parameter.
-
If the transfer is finalized, then coins are minted to the destination address through the
x/tokenfactorymodule.

external_id | external_height composite key during the vote accumulation phase. This approach is designed to guard against the potential of malicious validators submitting transfers with incorrect external_height values. Essentially, a transfer entry that has an incorrect external_height is unlikely to receive sufficient confirmations, and as a result, it will not reach the finalization stage.
Outbound transfers
- The transfer process begins when the client invokes the OutboundTransfer method via the message server.
-
The
x/bridgemodule then processes this request by invoking the tokenfactory’s burn function, using the client’s address as a burning address. - The module generates the EventOutboundTransfer event.
- This event is captured by members of the super valset through the observer.
- After receiving it, they start submitting their signatures to the TSS Server.
- Once the TSS Server collects all the needed signatures, it starts the leader election process.
- The selected leader broadcasts the transfer to the external chain, releasing the vault and transferring coins to the destination address.

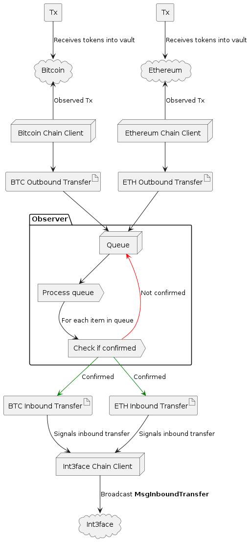
Observer
The high-level diagram of the observer:
External chain to Int3face
- Tracks outgoing transfer signals sent by chains.
- Upon receipt, the observer adds them to the internal queue.
- Periodically, the observer reviews the queue:
- Checks the confirmation number of transfers (e.g., transaction depth in the source chain).
- If confirmed, sends them to the destination chain client for broadcasting.
- If not confirmed, returns them to the queue for later processing.

Int3face to external chain

UTXO Chain Client
Responsible for:- Observing incoming into the vault transactions and
- Communicating with Bitcoin: sending transactions to release BTC tokens and querying other chain information.
UTXO observer
Regularly retrieves new Bitcoin blocks and alerts the observer about transactions heading to the Bitcoin vault. The scanner stores the last observed block height and keeps a history of the N most recent blocks.UTXO observer workflow
- Initiates a request for the block hash at the height
lastObservedHeight + 1, utilizing the getblockhash function.
- In case the block is not found, retries the request after the specified
timeoutperiod.
- Fetches the transactions of the block using its hash through the getblock method.
- Sequentially examines each transaction within the block:
-
Determines the destination address and the amount of tokens transferred by parsing the
Voutentries in the transaction.-
Parses addresses for each
Voutand identifies those directed to the designated vault. -
Extracts the token amount from the
Vout.Valuefield.
-
Parses addresses for each
-
Retrieves any accompanying memo by examining the
Voutentry containing theOP_RETURNinstruction.-
Identifies the
Voutwith theOP_RETURNinstruction. - Extracts the recipient address from the instruction data.
-
Identifies the
- If all required data is successfully collected and the transaction is intended for the designated vault, notifies the observer module about the new outbound transfer.
- Otherwise, logs an error message and proceeds to the next transaction.
-
Updates the
lastObservedHeighttolastObservedHeight + 1. - Updates the block history by including new block data.
- Returns to step 1 to repeat the process.

Reorganisation
In case of the chain reorganisation the next flow should be applied:- Detect the reorganization by comparing the hash of the previously observed block with the
PreviousHashvalue from the new block.
- If the hashes are identical, no further action is required.
- Collect affected block heights by iterating through block history and comparing hashes from the chain and history at the block’s height.
- Notify the observer about affected heights, so it can remove pending transactions from its queue.
- Re-scan each block at every affected height.

Int3face Chain Client
Responsible for:- Observing outbound transactions from Int3face
-
Communicating with Int3face: sending
MsgInboundTransfertransactions and querying other chain information.
Client
Allows signing and broadcasting transactions withMsgInboundTransfer messages to the Int3face chain as well as querying chain information using Osmosis gRPC.
MsgInboundTransfer Broadcast
- Receive a notification about an inbound transfer message from the observer.
-
Build
MsgInboundTransferusing the data provided in the notification. -
Create a transaction including
MsgInboundTransferand specifying necessary fees and gas limits. - Sign the transaction by using the validator’s keyring.
-
Encode the transaction using the
TxEncoder. - Broadcast transaction to the chain.

Int3face chain observer
Subscribes to theNewBlockEvents from the Int3face chain and notifies the observer about observed outbound transfers to the external chain.
-
Subscribe to the new block events (
tm.event='NewBlock'). - Handle each received event:
-
Decode the block’s transactions using the
TxDecoder. -
Check if any transaction contains the
MsgOutboundTransfermessage. - Notify the observer about every found outbound message.

Quarantine
The quarantining might be initiated right after an inbound transfer reaches the required number of votes for processing. When a transfer receives the final necessary vote, the module evaluates it against the asset’s rate limits. If the transfer exceeds these limits, it is added to the end of the quarantine queue. This queue can be activated for processing through a governance proposal. Notably, quarantining allows for partial execution: if a part of the transfer falls within the rate limits, that portion will be minted, while the remainder goes into the queue. There are two methods for managing quarantined assets:- Simply storing the queue in the state. Here, if rate limits are exceeded, the coins are added to the state queue without minting. Upon release, the tokenfactory’s Mint function is called for the relevant addresses.
- Minting all coins to a special quarantine address (not the destination address) immediately after finalization. The coins are then transferred to their intended addresses upon release following a governance proposal. This method still requires the state queue, but operations are based solely on straightforward transfers. It also offers a transparent view of the quarantine, represented by a dedicated quarantine vault on Int3face.

Validator reviving
The module uses a combination of the finalization flag and the last transfer height value to ensure that validators can join the valset at any time and begin processing transfers from any height without compromising the integrity of the bridging process. The last transfer height is crucial for coordinating validators, guiding them to the appropriate starting point for their observations. Validators have the option to rely on this module’s height value or to use their own local height checkpoints for starting or continuing observation. The last transfer height, linked to each asset, is updated whenever a transfer involving the asset occurs, calculated asmax(current_last_height, new_last_height), where current_last_height is the value from the state, and new_last_height is obtained during finalizing the transfer. This is necessary because the module cannot ensure a sequential order for processing transfers.
Despite validators having the flexibility to start observing from any height, it doesn’t pose a risk to the module’s operations. This is because transfers that have already been finalized will not trigger the finalization again, thereby maintaining the system’s integrity.
State
Thex/bridge module keeps state of the following objects:
Inbound transfer
When accepting the inbound transfer, the newInboundTransfer record in the state is created. This record stores all information about the transfer along with the voter list and finalization flag. This object is stored in the state until the transfer finalized. After that, the object should be garbage-collected.
- Inbound transfer:
0x01 | external_id | external height -> ProtocolBuffer(InboundTransfer)
Finalized transfer
The set of all transfers deemed finalized.- Finalized transfer:
0x02 | external_id -> []byte{}
Last transfer height
The mapping of the asset ID to the block height on the external chain at which the most recent transfer involving this asset was successfully finalized- Last transfer height:
0x03 | asset_id -> byte(last_transfer_height)
Params
Module parameters are stored in the dedicated params subspace by thebridge store key. Params can be updated with governance or the address with authority.
Query server
Params
This method is used for getting module parameters.LastTransferHeight
This method allows getting the last transfer height for the provided asset.Message server
InboundTransfer
Each validator invokes this method when processing the MsgInboundTransfer message. This message contains all information about the transfer, including the unique primary key from the external chain, such as the Bitcoin transaction hash, and the external chain height at which the transfer was witnessed. This method can be called only by the members of the super valset.